fj cruiser auxiliary lights wiring diagram

FJ Fog light switch / harness [FJ-SWITCH] - $76.99 : Pure FJ Cruiser. 14 Images about FJ Fog light switch / harness [FJ-SWITCH] - $76.99 : Pure FJ Cruiser : [KZ_7851] Installing Trailer Wiring Harness Fj Cruiser Schematic Wiring, wiring ipf lights to aux fuse block - Toyota FJ Cruiser Forum and also Lefty Install: Wiring Question? | Toyota FJ Cruiser Forum.

FJ Fog Light Switch / Harness [FJ-SWITCH] - $76.99 : Pure FJ Cruiser

FJ Fog light switch / harness [FJ-SWITCH] - $76.99 : Pure FJ Cruiser www.purefjcruiser.com

light switch fj fog harness lights oem toyota switches cruiser sh harnesses help genuine accessories

Toyota Stop Light Switch - Home Design Ideas Style

Toyota Stop Light Switch - Home Design Ideas Style vegunorcoa.blogspot.com

schakelaar

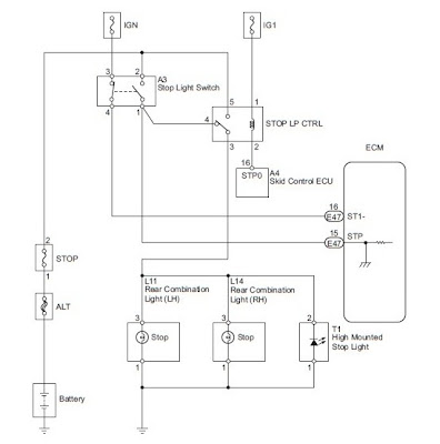
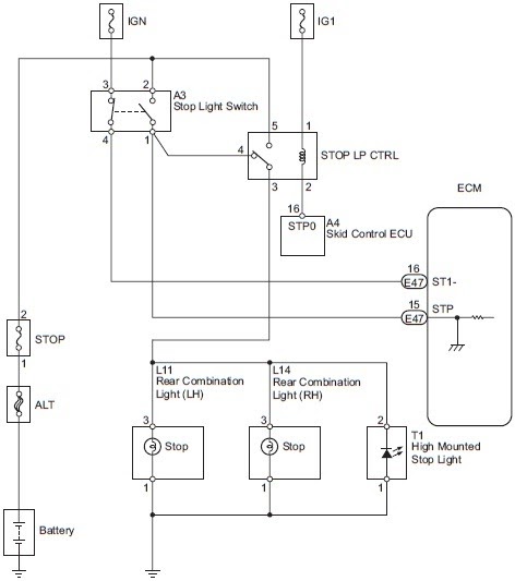
Duplex System Stop Light Switch Wiring Diagram Of 2007 Toyota FJ

Duplex System Stop Light Switch Wiring Diagram of 2007 Toyota FJ carsbond.blogspot.com

wiring light fj cruiser duplex switch 2007 toyota diagram stop system

Lefty Install: Wiring Question? | Toyota FJ Cruiser Forum

Lefty Install: Wiring Question? | Toyota FJ Cruiser Forum www.fjcruiserforums.com

lefty

Wiring Ipf Lights To Aux Fuse Block - Toyota FJ Cruiser Forum

wiring ipf lights to aux fuse block - Toyota FJ Cruiser Forum www.fjcruiserforums.com

wiring fuse roof diagram oem lights ipf aux block fj switches aftermarket toyota cruiser light electrical

Auxiliary Power Fuse Block Bracket/sPOD Mount For 5th Generation Toyota

Auxiliary Power Fuse Block Bracket/sPOD Mount for 5th Generation Toyota www.pinterest.com

spod

Pilot Automotive PL-HARN3 $32.64 Wiring Harness W/Switch Micro Bug

Pilot Automotive PL-HARN3 $32.64 Wiring Harness w/Switch Micro Bug www.brandsport.com

pilot automotive switch lights led harness wiring indicator wired auxiliary bug micro pre

2012 Aux Light Wiring - Page 7 - Toyota FJ Cruiser Forum

2012 Aux Light Wiring - Page 7 - Toyota FJ Cruiser Forum www.fjcruiserforums.com

aux wiring light

100 Series Landcruiser Wiring Diagram - Wiring Manual PDF

100 Series Landcruiser Wiring Diagram - Wiring Manual PDF wiringmanualpdf.blogspot.com

wiring landcruiser ih8mud auxiliary

Electrical Wiring Diagrams - Toyota FJ Cruiser Stop Light

Electrical Wiring Diagrams - Toyota FJ Cruiser Stop Light toyotawiringdiagrams.blogspot.com

electrical wiring toyota diagrams

[DIAGRAM] Led Headlights For Fj60 And Fj62 Landcruisers Wiring Diagram

[DIAGRAM] Led Headlights For Fj60 And Fj62 Landcruisers Wiring Diagram cv.murphy-nzali.fr

headlights fj60 landcruisers fj62 projector

[KZ_7851] Installing Trailer Wiring Harness Fj Cruiser Schematic Wiring

[KZ_7851] Installing Trailer Wiring Harness Fj Cruiser Schematic Wiring hone.salv.trons.mohammedshrine.org

Fog Light / Driving Light Wiring Help - Toyota FJ Cruiser Forum

Fog Light / Driving Light Wiring Help - Toyota FJ Cruiser Forum www.fjcruiserforums.com

light fog wiring driving need cruiser help lights toyota fj hella

LED Light Bar Wiring, Switch Help. - Toyota FJ Cruiser Forum

LED Light bar wiring, switch help. - Toyota FJ Cruiser Forum www.fjcruiserforums.com

wiring switch mictuning diagram light toyota led bar fj cruiser push tacoma button 4runner wire relay lights tundra oem hilux

Wiring ipf lights to aux fuse block. Lefty install: wiring question?. Wiring fuse roof diagram oem lights ipf aux block fj switches aftermarket toyota cruiser light electrical